首页
关于我们
业务范围
产品展示
项目公示
诚聘英才
联系我们
首页
ꄲ
项目公示
ꄲ
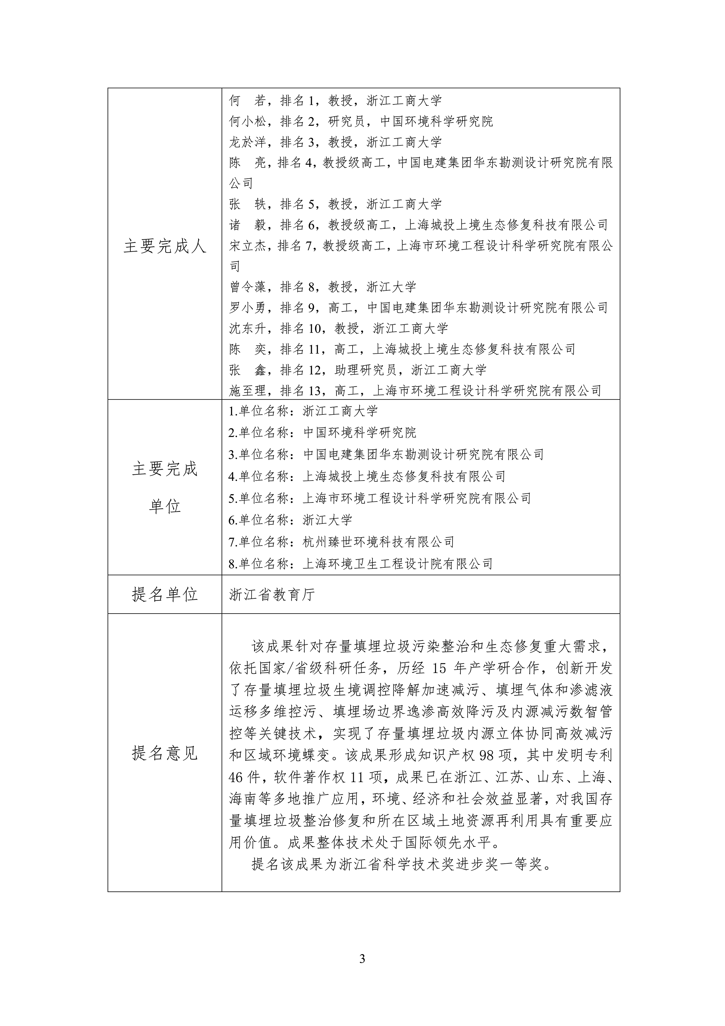
关于拟申报2024年度省科学技术奖励成果的公示
本网站由阿里云提供云计算及安全服务
本网站支持
IPv6
本网站由阿里云提供云计算及安全服务
本网站支持
IPv6
本网站由阿里云提供云计算及安全服务
本网站支持
IPv6
本网站由阿里云提供云计算及安全服务
本网站支持
IPv6